网站首页
|
就医指南
|
联系我们
欢迎访问郎溪县人民医院!
关注
医院
郎医
在线
咨询热线:
7012567 / 7012577
首页
医院概况
医院简介
领导介绍
科室介绍
医院荣誉
联系我们
医院新闻
医院动态
通知公告
医院党建
医院党建
学习教育
信息公开
服务时间
专业介绍
预约诊疗
医保服务
就诊须知
住院须知
交通导引
咨询服务
机构人员
设备技术
研究平台
医疗价格
环境导引
诊疗服务
行风投诉
科普健教
便民服务
监督保障
专家风采
专家风采
医疗设备
医院风貌
科室介绍
就医指南
医学知识
健康资讯
医保指南
药品知识
化验知识
医疗技术
医疗法规
疾病诊断
护理园地
医院护理
健康体检
院务公开
医疗服务信息公开
办事公开
服务流程
人事信息
医学知识
郎溪县人民医院
健康资讯
医保指南
药品知识
化验知识
医疗技术
医疗法规
疾病诊断
服务热线
服务电话一:
0563-7012567
服务电话二:
0563-7012577
地址:
宣城市郎溪县建平镇北大街65号
您的位置:
首页
>>
医学知识
>>
医保指南
医保指南
健康资讯
医保指南
药品知识
化验知识
医疗技术
医疗法规
疾病诊断
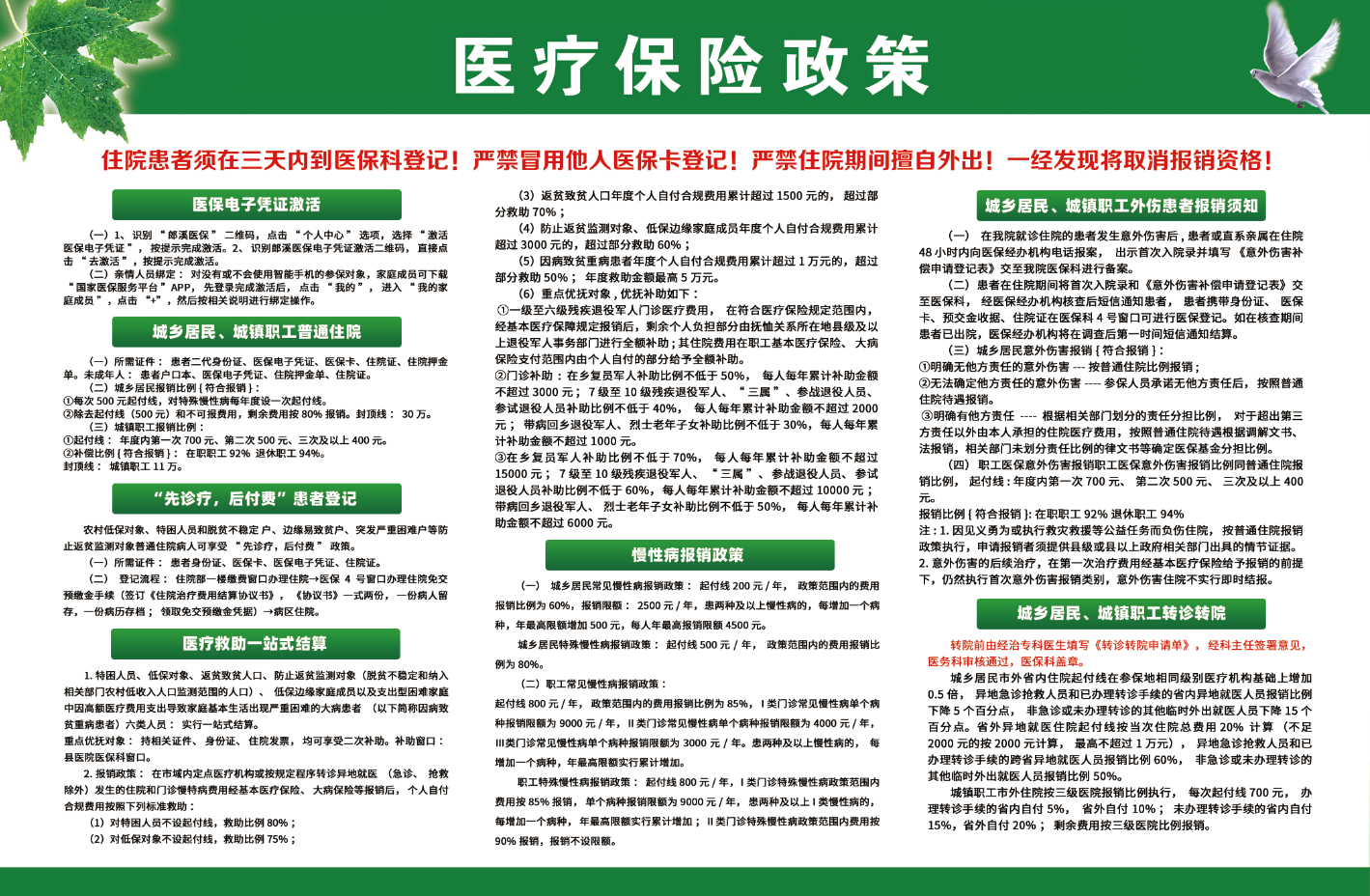
医疗保险报销政策
来源/发布:
郎溪县人民医院
日期:
2025-12-30
浏览:
644次
上一条:
住院报销政策
下一条:没有了!
网站首页
|
医院概况
|
医院新闻
|
医院党建
|
信息公开
|
专家风采
|
科室介绍
|
就医指南
|
医学知识
|
护理园地
|
健康体检
郎溪县人民医院
咨询热线:
0563-7012567 周一至周五(7:30-11:30 14:00-17:00) 周六(7:30-11:30 )
0563-7012577 周一至周日(7:30-11:30 14:00-17:00)
地址:宣城市郎溪县建平镇北大街65号
网址:http://www.lxxrmyy.com
扫码关注
关注医院
扫码关注
郎医在线
Copyright © 2009-2025 lxxrmyy.com 郎溪县人民医院 版权所有
皖公网安备 34182102000119号
皖ICP备20003234号-1